
一、学校简介
黑龙江大学是教育部与黑龙江省人民政府共建的有特色、高水平、现代化地方综合性大学,是国家国防科技工业局和黑龙江省共建高校,坐落于北国冰城哈尔滨,其前身是1941年成立的中国人民抗日军政大学第三分校俄文队。作为黑龙江省学科门类最全、专业覆盖最广、后发优势最强的综合性大学,坚持立足龙江、面向全国,全力为地方和国家经济社会发展提供高端的人才支持、智力支撑、科技服务和文化引领。
学校共设有30个教学院部,拥有涵盖哲、经、法、教、文、史、理、工、农、管、艺11个学科门类的本科专业86个,拥有博士学位授权一级学科11个,硕士学位授权一级学科35个,硕士专业学位类别22个;校区占地面积174万平方米,全日制在校学生近35000名,各类研究生8000余名。建校以来已为龙江和祖国培养了30万名优秀毕业生,为国家和地方经济社会发展做出了重要贡献。
二、招生计划
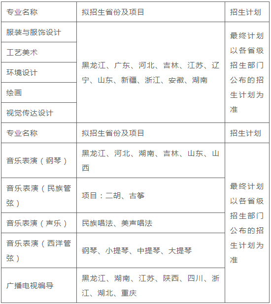
我校2023年艺术类各专业招生计划、招生项目及招生省份见下表,最终计划以各省级招生部门公布的招生计划为准。

三、报考条件
(一)考生文化课须参加全国统一高考,高考成绩须达到生源所在省份艺术类相应批次录取控制分数线。
(二)学校艺术类专业课采用省级统考成绩,考生专业课统考成绩须达到生源所在省份艺术类专业相应批次录取控制分数线。
(三)录取体检标准按照教育部、卫生部、中国残疾人联合会印发的《普通高等学校招生体检工作指导意见》及有关补充规定执行。
四、录取规则
(一)美术类、广播电视编导专业
学校在省级招办投放的考生电子档案范围内,按高考文化课成绩从高到低排序录取;如考生高考文化课成绩相同,按专业课省统考成绩择优录取,如专业课省统考成绩仍相同,按照文化课语文、外语、数学单科成绩排序规则择优录取。
(二)音乐表演专业
学校在省级招办投放的考生电子档案范围内,按专业课省统考成绩从高到低排序录取;如专业课省统考成绩相同,按文化课成绩择优录取;如文化课成绩仍相同,按照语文、外语、数学单科成绩排序规则择优录取。
五、学费标准
我校艺术类各专业学费标准为9000元/年,如黑龙江省物价局调整学费标准,学校将按照新标准执行。
六、入学复查
对入学新生,学校开展入学专业复测和复核,对于专业测试不合格,一经查实属替考、违规录取、冒名顶替入学等违规情况的新生,一律取消录取资格、不予学籍电子注册,并通报考生所在地省级招生考试机构倒查追责。
七、附则
本简章依据教育部有关文件制订,具体实施过程按教育部和招生省份的相应规定执行,本简章由黑龙江大学招生就业指导中心负责解释。